Salesforce for Nonprofits – Don’t miss out on these amazing benefits
Giving back has been part of the DNA of Salesforce. Since inception, the Global tech giant has been on a mission to empower Nonprofits through cutting-edge solutions at affordable prices. From local social welfare organizations to multinational Non-governmental organizations, over 30,000 nonprofits across the globe have leveraged Salesforce for Nonprofits to get a 360 view of their organization, raise more funds and take every constituent on their own personal journey, from onboarding to impact. Read on to explore some of the top features of Salesforce for Nonprofits that provide charities and nonprofits with access to the World’s best CRM technology, yet at an affordable cost.
Accelerate Fundraising with Salesforce for Nonprofits
Fundraising is the most important aspect of a Nonprofit Organization. The challenge, however, is that most Nonprofit organizations do not follow an efficient way of checking the donor status. Salesforce for Nonprofits allows organizations to classify donors by the amount and by their interactions with the donors, which enables them to make better decisions to see which one is going to be a recurrent donor and when they can be contacted again for more support.
Giving Back with “The Power of Us Program”
In order to help nonprofits have better access to a quality CRM solution, Salesforce for Nonprofits offers the Power of Us Program that provides 10 donated subscriptions as well as deep discounts on additional subscriptions and services for Nonprofit organizations and Educational institutions. Since nonprofits have limited budgets and staff, this option from Salesforce for Nonprofits works out as a significant benefit for them.
The Salesforce for Nonprofits Power of Us Program includes:
10 donated Enterprise Edition licenses, deep discounts on additional licenses, products and/or services from SalesforceDiscounts on Salesforce training discounts on Salesforce events Access to Nonprofit and Higher Ed specific user groups, events, and webinars Discounts on participating Apps and Consulting Partners from the AppExchange. Check out the Eligibility guidelines and How to Get 10 Free Licenses for Nonprofits from Salesforce.org
Open-Source Nonprofit Success Pack
The Salesforce Nonprofit Success Pack is a free and open-source donor management app, which is developed and maintained by Salesforce.org and supported by a community of Salesforce.org employees, partners, and customers. It packs unique features and customizations needed to run many of the nonprofit business processes. For instance, the app encompasses things from Households, Constituents, Organizations, Relationships, Donations and Fundraising to Volunteering Management, with a 360 view of all the relationships a person can have and their impact all in one place. It features over 60 reports and dashboards that allow you to show the impact of your organization to your donors, constituents, and board members. You can also take advantage of the AppExchangeto add and customize new features specific to your Organizational needs.
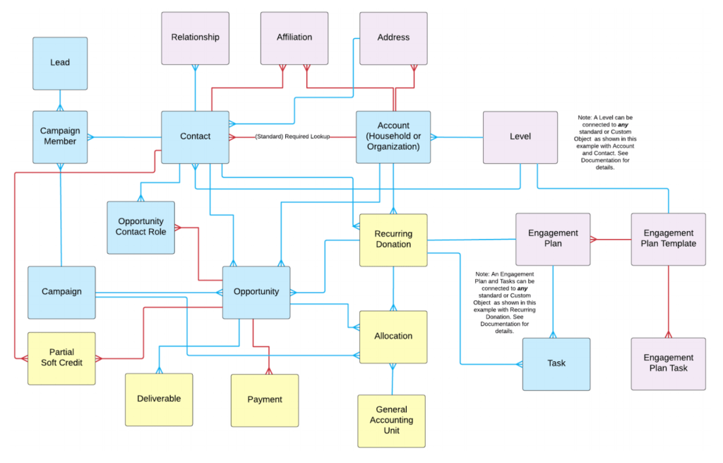
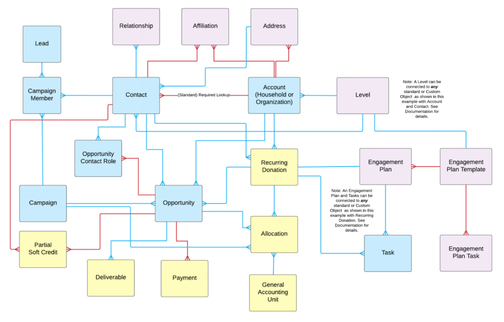
Below is a data architecture of how the Salesforce Nonprofit Success Pack works. Blue represents Salesforce CRM Objects, Yellow the Fundraising and Pink is Relationships and engagement.
Image source: Salesforce Ben
Salesforce for Nonprofits does not just make its Salesforce products available to non-profits at a reduced price, but with the Nonprofit Success Pack (NPSP), organizations can get up and running real quick. The Salesforce survey reveals that Non-profit organizations using NPSP has resulted in a staggering
22% increase in funds raised 17% increase in constituent retention, 23% increase in constituent engagement, 52% improvement in operational effectiveness, 70% improvement in data quality that 91% would recommend Salesforce to other Nonprofits
To learn more about how to work with Salesforce for Nonprofits, check out the training modules available on how to Manage Fundraising & Donations for Nonprofits and Non-Profit Success Pack Documentation.

