-
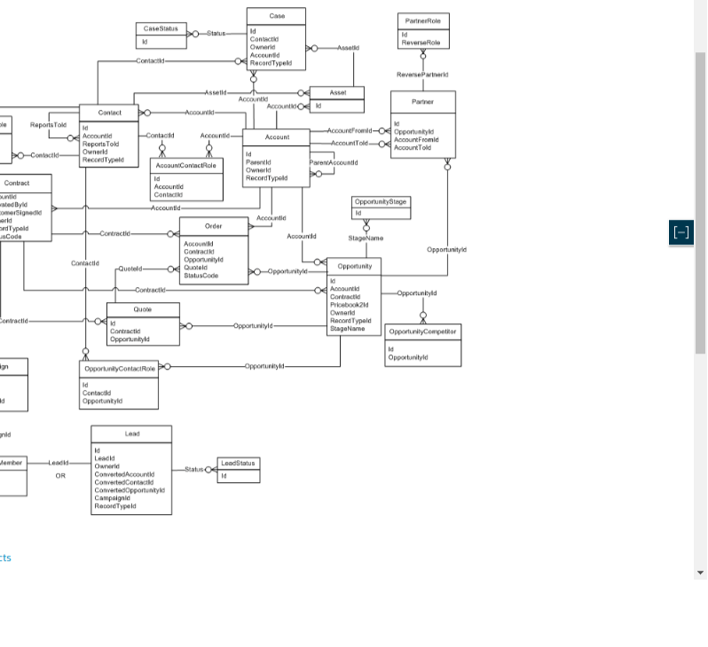
Give an example of a standard object that’s also junction object.
Give an example of a standard object that’s also junction object.
Log In to reply.
Popular Salesforce Blogs
Trigger to blacklist domain name for sending email
Blog
in Others
You now have an awesome Salesforce instance that you use for your sales and marketing purposes. Your instance sends hundreds of mails weekly, many of…
Integrating Salesforce and Jira for a Secure Bidirectional Sync
Blog
in Salesforce integration
Customers want personalized experiences. In order to give customers what they want, you need to integrate the tools your teams use to serve them. Integrating…
How To Be A Salesforce Developer?
Blog
in Salesforce
From 2014, unarguably the best way to start learning Salesforce is through Trailhead. Think of it as the best university to enroll yourself in for…

